找回密码
 立即注册

QQ登录

只需一步,快速开始

  • QQ空间
  • 回复
  • 收藏

哪些人群需要检测同型半胱氨酸?

小博士 2026-1-24 05:02 PM 87人围观 医学

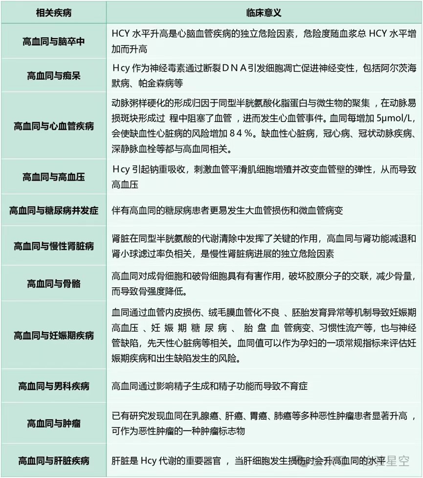
 同型半胱氨酸(Hcy)是一种天然存在的氨基酸,大量研究证实是心脑血管疾病的独立危险因素、预示认知障碍等健康风险。Hcy在细胞内的代谢主要有两条酶促代谢途径:一是甲硫氨酸的重甲基化,即同型半胱氨酸通过叶酸的循环重新合成甲硫氨酸;另一途径为转硫基途径,最后代谢生成丙酮酸、硫酸和水。
* 临床意义 *



* 适用人群 *


1、已确诊的高同型半胱氨酸血症患者,进行病因诊断:

高同型半胱氨酸血症患者

有同型半胱氨酸血症家族史人群,患有肾功能不全者

2HCY高风险人群筛查,尤其有以下高危因素的:

■ 脑卒中风险人群

■ 高血压人群,尤其是H型高血压患者

■ 糖尿病人群

■ 围产期妇女(尤其是合并贫血、高血压、糖尿病人群以及高龄产妇)

■ 40岁以上男性及绝经期后女性

3、由于B族维生素缺乏导致的继发性高血同的高危人群:

相关疾病人群:慢性胃肠疾病、肝胆疾病、肾病、恶性肿瘤、服用某些药物如甲氨蝶呤、避孕药等的人群

营养摄入不均衡人群:营养不良、素食、衰老、嗜烟、长期饮酒人群

当存在以上各种情况时,通常建议检测Hcy,总体而言,一旦发现Hcy水平升高,即是一次主动探寻根本原因,并在更严重的健康问题出现前采取干预措施的宝贵机会。

来源: 检验星空
我有话说......