只需一步,快速开始
mango524 2023-4-25 08:46 AM 1499人围观 医学
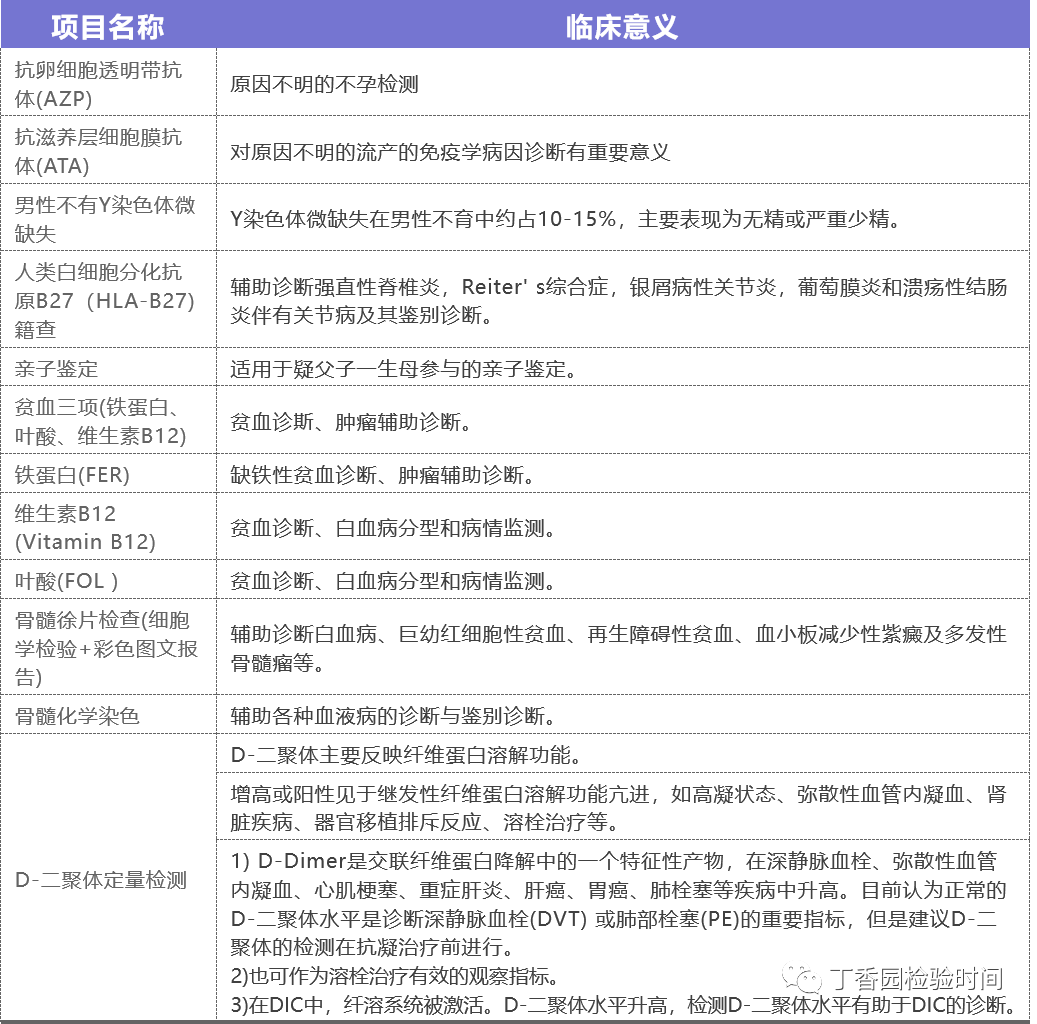
目前,国内大型三甲医院或者大型第三方检测机构,一般开展项目在1000~2000+的水平,今天给大家分享一下,一般三级医院最常见的约 300 个检测项目和检测套餐。
手动查看大图更清晰
医保“点穴”飞检:检验科能做、不能做最新
喜报!检验科主任,拟获国家级荣誉!
2026年第1季度全国传染病报告发病统计表
2026年临床检验专业将发布的卫生行业标准
禁业10年!国家卫健委点名通报35名医务人员
巡视组进驻,新一轮医疗反腐启动!5月1日起
血栓四项(TAT 、PIC、 t-PAIC、TM)的临床
PPT | 医疗机构消毒灭菌技术