找回密码
 立即注册

QQ登录

只需一步,快速开始

  • QQ空间
  • 回复
  • 收藏

血糖高不高,这个指标一定要查!

小博士 2026-2-27 06:52 PM 258人围观 医学

 血糖控制在糖尿病代谢管理中具有重要的意义。严格控制血糖可以降低已发生的早期糖尿病微血管病变(如非增殖性视网膜病变、微量白蛋白尿等)进一步发展的风险。


《中国2型糖尿病防治指南(2020年版)》:糖化血红蛋白(HbA1c)是反映血糖控制状况的重要指标。建议血糖控制良好者每6个月测定1次HbA1c,血糖控制不佳或近期调整了治疗方案者3个月测定1次HbA1c。


一、临床常用的血糖监测方式

各有什么特点?

图片来源:参考文献

临床常用的血糖监测方法包括毛细血管血糖监测、糖化血红蛋白(HbA1c)、糖化白蛋白(GA)和持续葡萄糖监测(CGM)等,其中毛细血管血糖监测包括患者自我血糖监测(SMBG)及在医院内进行的即时检测(POCT),是血糖监测的基本形式。


HbA1c虽然是反映血糖控制状况的“金标准”,但也存在不足,如不能反映即刻血糖水平,也不能反映血糖的波动情况。自我血糖监测(SMBG)和持续葡萄糖监测(CGM)可以很好地弥补HbA1c的上述不足。


推荐一般成人T2DM患者SMBG的空腹血糖控制目标为4.4~7.0 mmol/L,非空腹血糖目标为<10.0 mmol/L,同时在制定目标时也应综合患者情况个体化考虑。


二、糖化血红蛋白在血糖管理中的重要性

糖化血红蛋白是血红蛋白的氨基(赖氨酸、缬氨酸或精氨酸)与葡萄糖或其他糖类分子发生的非酶促反应形成的产物。


这种产物的形成与血糖浓度及该浓度葡萄糖的持续时间呈正比例关系,血糖浓度越高、持续时间越长,则 HbA1c含量就越高,在总的血红蛋白中的占比也越多。


通常红细胞的寿命是 120 d左右,因此,HbA1c可以反映过去2~3个月的平均血糖水平,是目前评估糖尿病患者长期血糖控制状况的公认标准,也是调整降糖治疗方案的重要依据。

糖化血红蛋白与血糖关系对照表

图片来源:参考文献

HbA1c水平的降低与糖尿病患者微血管并发症的减少密切相关,HbA1c从 10%降至9%对降低并发症发生风险的影响要大于其从7%降至6%。

糖化血红蛋白(HbA1c)与糖尿病患者微血管并发症危险性的关系曲线

图片来源:参考文献

英国前瞻性糖尿病研究(UKPDS)研究结果显示,HbA1c每下降1%可使所有糖尿病相关终点风险和糖尿病相关死亡风险降低 21%(P<0.01),心肌梗死风险降低 14%(P<0.01),微血管并发症风险降低 37%(P<0.01)。


UKPDS后续随访研究结果显示,强化降糖组在强化降糖治疗结束后10年其心肌梗死风险仍较常规治疗组降低15%(P=0.01),全因死亡风险降低13%(P=0.007),表明早期良好的血糖控制可带来远期获益,不仅有助于预防或延缓T2DM患者微血管并发症的发生发展,还能带来一定的大血管获益。


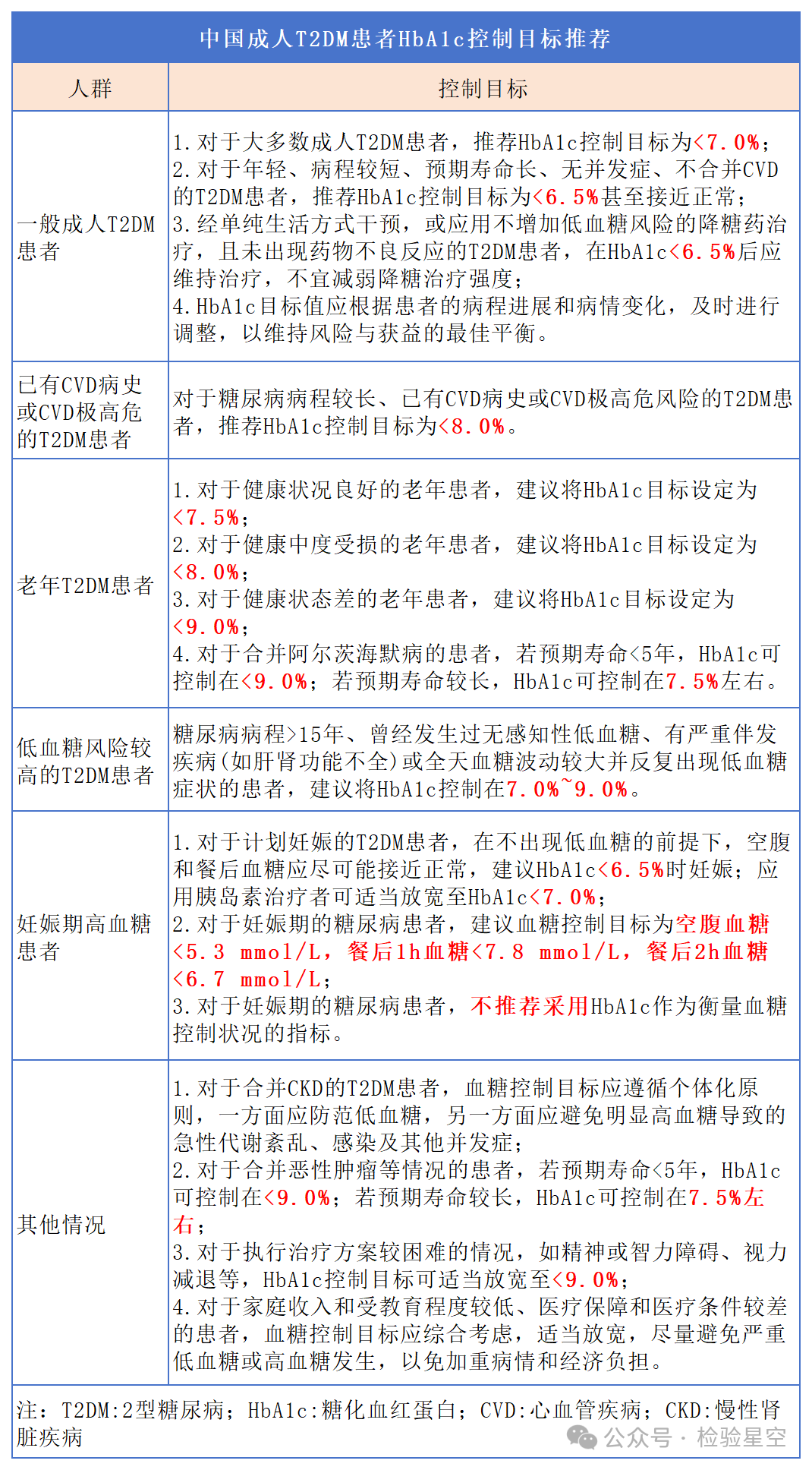
三、如何控制糖化血红蛋白达标?

因妊娠期红细胞转换速度呈生理性加快,妊娠期女性的 HbA1c水平相较于非妊娠期女性略降低。对于妊娠期糖尿病患者,不推荐采用HbA1c作为衡量血糖控制状况的指标。

图片来源:参考文献

糖尿病患者教育、生活方式干预、血糖监测及降糖药物治疗在内的综合管理是T2DM患者实现HbA1c达标的有效手段。

图片来源:参考文献

对于新诊断的T2DM患者,如生活方式干预不能使HbA1c达标,应及时启动药物治疗;单药治疗3个月HbA1c仍未达标,应及时进行联合治疗。


在选择降糖药物时,应综合考虑并发症或合并症、低血糖风险、对体重的影响、治疗费用、不良反应风险、患者偏好等因素;HbA1c水平可作为选择降糖药物的依据之一,当HbA1c水平与目标值的差值≥1%时,宜考虑选择降糖能力较强的药物。

[1]中华医学会糖尿病学分会 中华医学会内分泌学分会.中国成人 2 型糖尿病患者糖化血红蛋白控制目标及达标策略专家共识.中华内分泌代谢杂志,2020,36(01): 14-24

[2]中华医学会糖尿病学分会 . 中国2型糖尿病防治指南(2020 年版)[J]. 中华糖尿病杂志, 2021,13(4): 315-409. DOI: 10.3760/cma.j.cn115791-20210221-00095.

[3]中华医学会糖尿病学分会 . 中国血糖监测临床应用指南(2021 年版)[J]. 中华糖尿病杂志,2021, 13(10): 936-948. DOI: 10.3760/cma.j.cn115791-20210810-00436.

[4]周翔海,纪玲,纪立农等.影响糖化血红蛋白临床应用的血红蛋白变异体识别的专家共识[J].中国糖尿病杂志,2023,31(08):561-570.

来源: 检验星空
我有话说......