找回密码
 立即注册

QQ登录

只需一步,快速开始

  • QQ空间
  • 回复
  • 收藏

检验科必看:采血时间有特殊要求的检测项目全解析

沙糖桔 2026-4-21 04:14 PM 110人围观 机构

 

前言

据统计,超过70%的临床决策依赖于实验室检测结果,而分析前误差(标本采集、患者准备等环节)占整个实验室误差的高达70%。其中,采血时间点的选择是影响结果准确性的关键一环。许多检测项目由于人体生理节律、饮食代谢周期或药物动力学影响,对采血时间有极其严格的要求。本文将全面解析这些特殊项目,并附上实用的表格与流程图,助力精准检验。

一、 严格执行“空腹”要求的项目

空腹采血并非简单的“饿肚子”,而是有严格的时间窗口。根据国家卫生健康委员会发布的《静脉血液标本采集指南》,空腹采血宜安排在上午7:00-9:00,要求至少禁食8小时,以12-14小时为宜,但不建议超过16小时。

检测类别

具体项目

特殊要求

注意事项

糖代谢

空腹血糖、空腹胰岛素、空腹C

禁食8-12小时

检测前3日每日碳水化合物摄入量不少于250g(针对糖耐量试验)

血脂检测

总胆固醇、甘油三酯、高/低密度脂蛋白胆固醇、载脂蛋白等

禁食12-14小时

要素食3天,采血前最好停用影响血脂的药物(如调脂药、避孕药)数天或数周

血液流变学

血粘度测定

禁食8-12小时

需同时禁烟酒

骨代谢标志物

骨钙素、I型胶原羧基端肽β特殊序列等

禁食8-12小时

采血前24小时不宜剧烈运动

二、 具有“昼夜节律”的检测项目

人体内有些激素的分泌具有明显的昼夜节律性,在不同时间点采集,结果会有显著差异。
  • 促肾上腺皮质激素(ACTH)及皮质醇
  • 时间要求:这两种激素在清晨8:00左右达到分泌高峰,午夜24:00降至最低谷。
  • 采集节点:通常需要采集8:00、16:00、24:00三个时间点的血液样本,以观察节律是否正常。
  • 生长激素(GH)
  • 特点:夜间睡眠期分泌最多,白天分泌量低。由于呈脉冲式分泌,单次测定意义有限,常需进行激发试验。

三、 严格“定时”的检测项目

这类项目通常需要观察变化过程,或者在特定刺激下的反应。
  • 口服葡萄糖耐量试验(OGTT)及同步胰岛素/C肽释放试验
  • 流程解析:
  1. 空腹采血:先采集空腹样本。
  2. 口服葡萄糖:将75g无水葡萄糖溶于300ml温开水,5分钟内喝完。
  3. 准时采血:从喝第一口糖水开始计时,分别在30分钟、60分钟、120分钟、180分钟准时采集后续血样。
  • 药物浓度监测
  • 原则:监测目的在于指导个体化用药,采血时间直接关系到结果解读。
  • 要求:严格遵医嘱执行。通常分为谷浓度(下次给药前采血) 和峰浓度(给药后特定时间采血)。采血前必须告知工作人员准确的服药时间。

四、 受“体位”与“生理周期”影响的项目

  • 肾素-血管紧张素-醛固酮系统(RAAS
  • 体位影响:
  • 卧位:患者需保持卧位2小时以上采血(通常指清晨起床前未活动时)。
  • 立位:患者需保持坐位或站立2小时后采血。
  • 原因:体位改变通过影响肾脏血流,直接刺激肾素分泌,导致结果差异。
  • 女性性激素
  • 生理周期依赖:
  • 卵泡刺激素(FSH)、黄体生成素(LH)、雌二醇(E2):要求在月经来潮第2-4天采血,评估卵巢基础功能。
  • 孕酮(P):要求在月经周期第21-23天(即黄体中期)采血,判断排卵和黄体功能。
  • 如果是为了监测卵泡发育,可能需遵医嘱在特定天数连续采血。

五、 特殊“触发条件”的检测项目

  • 血培养
  • 黄金时间:在寒战初起或发热高峰到来之前采集,此时阳性率最高。
  • 用药原则:必须在抗生素使用之前采集,因为抗生素会抑制细菌生长,导致假阴性。
  • 前列腺特异性抗原(PSA)
  • 医源性干扰:检查前一周内应避免进行直肠指检、前列腺按摩、导尿、膀胱镜检查及前列腺穿刺活检,否则会导致PSA结果假性升高。
  • 其他干扰:射精后也可能导致PSA水平升高。

六、 附:采血时间特殊要求项目汇总表

分类

代表项目

核心时间/条件要求

主要影响因素

空腹要求

血脂、空腹血糖

上午700-900,禁食12-14h

饮食、药物

昼夜节律

皮质醇、ACTH

80016002400

分泌节律

动态试验

OGTT、胰岛素释放

空腹及服糖后0.5h1h2h3h

时间点准确性

体位依赖

醛固酮、肾素

卧位(2h后)/立位(2h后)

重力、血容量

周期特异

性激素(基础状态)

月经第2-4

月经周期

即时触发

血培养

寒战时、用药前

细菌释放高峰

医源干扰

PSA

检查前一周内禁特殊操作

物理刺激

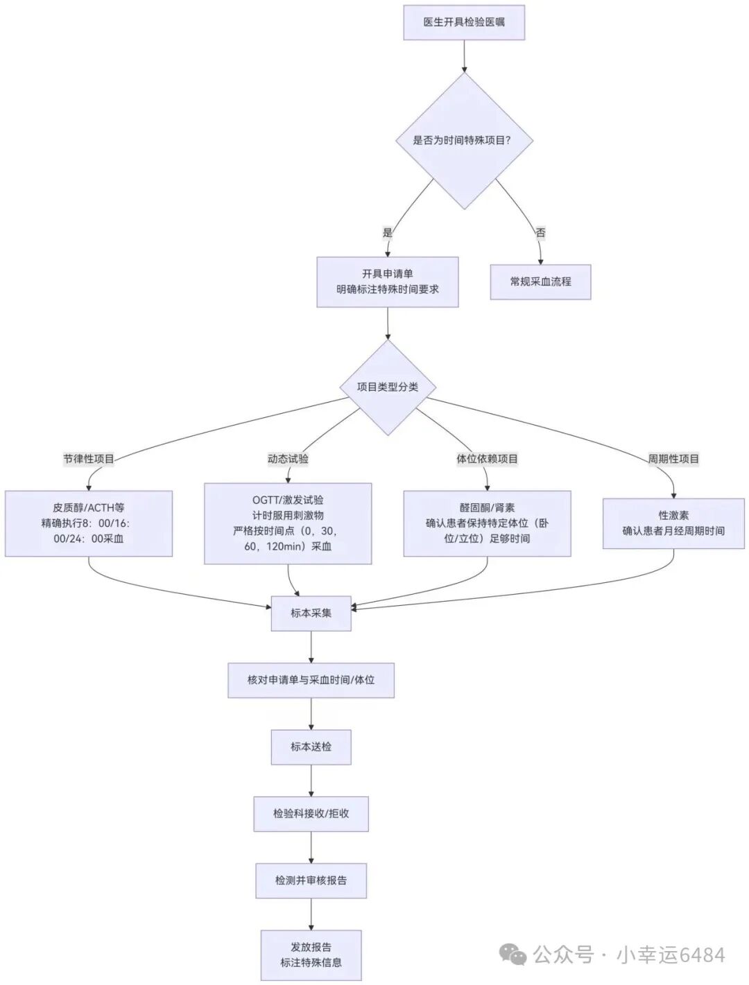
七、 附:检验科特殊时间项目标准操作流程图

以下流程图清晰地展示了从患者就诊到报告发出的全过程,特别强调了时间节点的控制:
图片

结语

采血时间的精准控制,是检验质量保证体系中不可或缺的一环。它不仅需要检验科人员的严格把关,更需要临床医生在开具医嘱时的准确指引,以及护理人员在执行采集时的规范操作和患者的密切配合。只有多方协作,才能为临床诊断提供真正可靠的依据。
来源: 检验小唐
我有话说......